设为首页
标题
内容
首页
走进学会
学会简介
历任领导
学会章程
组织机构
学会动态
人事与招聘
信息公开
学会百年
党建之窗
党建之窗
党史学习教育专栏
弘扬科学家精神
党代会学习专栏
学习二十大精神专栏
主题教育
理论学习
组织管理
理事会换届大会
组织动态
会员管理
专科分会列表
学术动态
会议通知
征文通知
学术动态
继续教育
培训与考试
科普园地
科普视频
科普文章
线下活动
专家访谈
医疗鉴定与评审
医疗事故技术鉴定工作办公室
评审部
期刊杂志
北京中医药
北京医学
中华泌尿外科杂志
中华医院管理杂志
医学科技奖
下载中心
您当前的位置:
首页
>
学术动态
>
会议通知
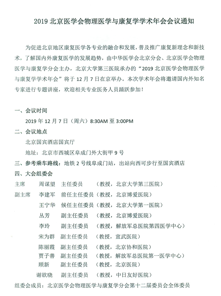
12.7日 北京医学会物理医学与康复学学术年会的通知
2019-11-28 来源:北京医学会 浏览量:1566
12.7日 北京医学会物理医学与康复学学术年会的日程
|
推荐文章
•
12月29日 2024北京医学会临床营养学分会学术年会暨京津冀地区临床营养协同发展学术研讨会会议通知
•
北京医学会关于发布2024年度团体标准的立项通知
•
12月7日 2024北京耳鼻咽喉头颈外科学术年会通知
•
12月18日 2024北京血液系列讲座——疑难病例讨论会
•
12月20日-21日 2024年北京消化疾病学术周末会议(BDDW)暨2024京津冀消化病学-消化内镜学-肝病学协同发展促进会暨2024北京医学会消化病学分会学术年会
|
图片文章
北京医学会关于发布2024年度团体标准的立项通知
关于开展北京医学会2024年团体标准编制工作的通知
肾脏日倡议书
12月22-23日 2023北京关节外科学术年会通知